连续精炼

产品概要
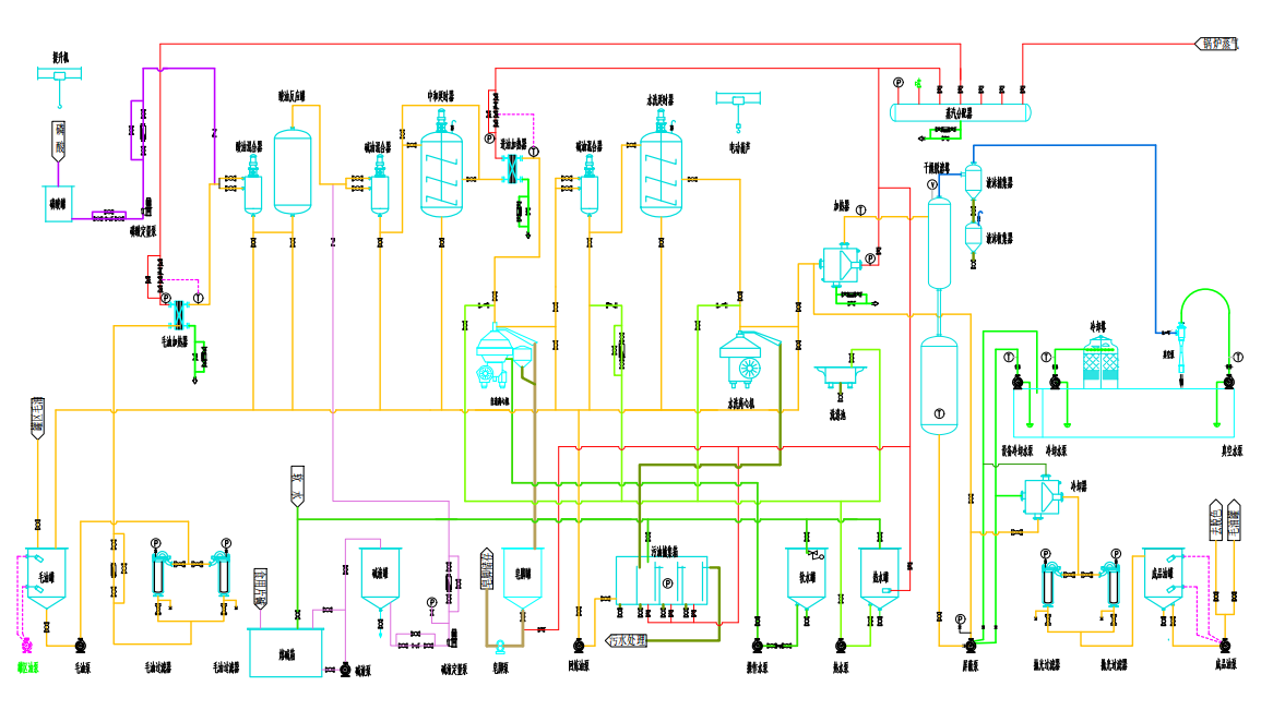
精炼系统由炼油锅、脱色干燥锅、脱臭锅、皂脚锅、结晶罐、过滤机、导热油炉、真空系统、冷冻机组等设备组成。毛油经过脱胶、脱酸、脱色、脱蜡、脱臭等工艺过程可获得1-4级油。
设备有间歇式(50T/D以下)、半连续式(20-80T/D)全连续式(30T/D以上)。根据用户生产规模及油品等级要求选配工艺及设备。
精炼生产线工艺流程

精炼生产线工艺流程说明
脱胶和碱炼 >>
经过滤除杂的毛油自毛油储罐由泵送入节能器及板式加热器用低压蒸汽加热至一定温度。加热后的油进入酸混合器,在混和器中,毛油与一定比例的磷酸溶液充分混合,随后进入酸化罐进一步酸化调质,在此过程中,油中的非水化磷脂转化为水化磷脂,以利于最终去除;酸化后的油随后进入碱混和器,与一定比例的碱液混合后进入延时反应罐,随后油经泵输送进入加热器加热至一定温度,然后进入脱皂离心机中进行油皂分离,分离出皂脚先进入皂脚罐中暂存,然后由皂脚泵输送至车间外储存。如果毛油酸价过高时,脱皂后的油需再进入二道碱炼高效混合器与一定量的液碱充分混合后,进入第二台离心机进行油皂分离。
脱皂后的油进入水洗混和器中与一定比例的热水混合,在这里,还添加一部分的磷酸溶液,利于去除残皂等杂质。随后进入水洗离心机进行水洗分离,以去除残留皂脚等杂质。水洗后的油最后进入真空干燥器中干燥去除水分及其它挥发性物质,然后由泵输送至脱色工段。
脱色工段 >>
脱色是从油中去除有色物的过程,通常是将油与适量脱色白土混合,可以吸附油中的有色物质并在过滤时与油分离。脱色白土储存在投料斗中,经气力输送系统进入到白土日罐中,位于白土日罐上方的脉冲除尘器及除尘风机将空气净化后排入大气。
碱炼油经节能器和板式加热器加热后进入真空预混罐,与一定比例的白土混合,白土自定 量系统计量后加入。预混后的油溢流进入脱色塔。
连续脱色塔是一个直立的,带有上下圆弧形封头的园筒体。脱色塔需良好隔离并保持在真空下,真空由真空系统产生。从脱色塔抽出的气体要经过液滴分离器以便捕集偶尔被这些气体带出的油滴,油滴回入脱色塔。脱色塔内数层蒸汽搅拌装置,以保证白土与油充分的混合、接触、脱除色素。脱色油泵入立式叶片过滤机。脱色污油进入污油罐,该罐装有高位报警器,当警报启动时,油浆在真空的作用下流回脱色塔。
当过滤机开始使用时,滤出的油不透明,故将油返回脱色塔直到滤出的油清亮为止,过滤后的油经安全过滤机安全过滤后流入到缓冲罐中,随后经泵输送,进入冬化脱蜡工段。
脱蜡工段 >>
脱色油经泵输送进入节能器与来自脱蜡过滤后的冷油换热冷却至一定温度,再经冷却器进一步冷却进入结晶罐,油在结晶罐结晶过程中,将一部分助滤剂添加到油中,在搅拌器的搅拌下分散到油中,作为蜡质结晶的晶核,利于油中的蜡质成分逐渐结晶析出并成长为大的晶体颗粒;助滤剂通过车间添加装置提升,送入助滤剂储罐中,然后经定量绞龙添加到结晶罐中。经过一定的结晶时间后,在重力作用下,结晶罐中的油不断溢流进入养晶罐,在养晶罐中,晶体颗粒最后成长成形,随后经泵进入卧式过滤机进行过滤。当过滤机开始使用时,滤出的油不透明,故将油返回脱色塔直到滤出的油清亮为止,过滤后的油经安全过滤机安全过滤,随后经泵输送,进入后续脱臭工段。
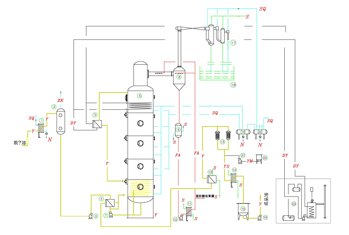
脱臭工段 >>
脱色油经过精过滤机过滤后进入一个缓冲罐。缓冲罐在真空的条件下工作,并且在油脂在进入缓冲罐的时候被喷雾装置变成雾状以脱除油脂中溶解的微量的氧气。从缓冲罐出来的油在真空节能器中与从脱臭塔来的油换热后,再用高压水蒸气加热后进入脱臭塔进行脱臭反应。脱臭塔为填料式组合塔,它由三个部分组成:顶部为脂肪酸捕集段,用于蒸馏出脂肪酸的捕集;中部为填料汽提段,装有结构填料,用于脱臭脂肪酸蒸馏和臭味物质脱除;下部为热脱色保持段,用于热敏色素的分解去除。油进入脱臭塔,分配到塔的横截面的各个部分。油滴流入填料层并在巨大的填料表面形成一层薄膜。在填料层内油与气提蒸汽逆流接触,挥发物质:如游离脂肪酸、各种异味物质在真空和气提蒸汽的组合作用下被脱除掉。与传统的托盘系统比较填料层内逆流传质方式的大大地减少了直接蒸汽的 消耗用量。气提后油从气提段进入保持塔盘,在这里通入一定量的气提蒸汽。在保持段一些热敏物质通过热反应被裂解并达到脱色的目的。同时各种不稳定的氧化物被破坏从而使最终脱嗅油脂更稳定。热脱色地保持时间可以根据油的流量和实际需要随时调整或锁定固定时间。脱臭后的热油经过节能器回收热量,并且冷却到 60℃以下就得到了精炼成品油。
脂肪酸的回收 >>
为了回收游离脂肪酸和其它的冷凝物质,同时减少污染和降低真空系统的负荷,脱臭塔中的气体在脂肪酸捕集器中冷却。气体通过捕集器的填料时,脂肪酸及其它挥发物质被循环的冷脂肪酸冷却。回收的脂肪酸馏出物脂肪酸捕集底部的储罐中积累,并通过高低液位开关控制自动排放过程。循环的脂肪酸馏出物通过脂肪酸冷却器保持在 55 – 60℃。
冷冻真空系统 >>
脱臭真空系统采用冷冻水表面冷凝真空技术,即冷冻水通过间接接触的表面冷凝器来冷却真空气体和喷射水蒸汽,冷凝液通过一个储罐回收。由于冷却液采用低温冷冻水工艺,极大地提高了循环水的捕集和冷凝效率,整个真空系统较传统的相比,负荷大为降低,蒸汽耗量也相应的大幅度降低,同时废水量也大大减少,更有利于节能环保。
连续精炼工艺流程图
—— 碱炼工段 ——

—— 脱色工段 ——

—— 脱臭工段 ——
